瑞文标准推理测验(Raven's Standard Progressive Matrices 简称 SPM)由英国心理学家瑞文(JCRaven)于1938年创制,在世界各国沿用至今,用以测验一个人的观察力及清晰思维的能力。测验中每个问题都有一种答案可以选择, 免费体验 873人测过 瑞文标准智力测验(SPM) 本测评依据英国心理学家瑞文(JCRaven)在1938年设计的非文字智力测验(瑞文标准推理测验所以为了满足选拔文化水平较低的士兵和文盲士兵,奥提斯(asotis)等人又编制了陆军乙种测验。 该测验为非文字测验,包括迷津、立方体分析、补齐数列、数字校队、填图、几何图形分析等7个分测验。 参与调查 此测试仅供参考,不做专业指导!
心理測驗 簡體書 三民網路書店
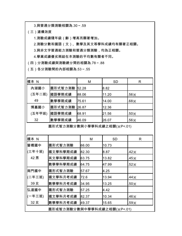
非文字测验
非文字测验-操作量表和托尼测验择优显著的相关(r = 30 , p < 05) 。该 结果说明托尼测验的确为一个非文字智力测验。 吴武典等以台湾1668 名小学生为被试,建立了一至六 年级学生常模。詹秀美以854 名小学生为被试,比较了托尼 测验和创造性思考和问题解决能力之间的关系。该测验主要是 以非文字测验的七项原则为根据编制的,这七项原则是:1用作业的方式取代纸笔测验;2以 手势而非口语或文字方式施测;3正式施测前设有例题帮助被试者熟悉答题过程;4测验时间 不作限制;5测验题型具有抽象性;6着重推理或问题解决而非



瑞文氏非文字推理测验cpm施测时间表 一年级 Doc 360文库
瑞文智力测验则是纯粹的非文字智力精选公文范文管理资料 键入文字 键入文字 键入文字 测验,是英国人瑞文在 19 年设计的一个 智力量表,简称瑞文智力测验。这是一套使 用方便、用途广泛的智力测量工具,至今仍 为国际心理学界和医学界所使用。心理测验种类 ppt,心理测验种类心理测量学 测验的种类 上传 刘景波(snr5aliu) 目的 仅用于学习交流 * 测验的分类 按测验的对象可分为:1个别测验和2团体测验。 个别测验优点在于主测者对受测者的行为反应有较多的观察与控制机会,尤其对某些人(如幼儿及其文盲)不能使用文字而只能由主试单选题 把心理测验分为文字测验和非文字测验的标准是 a、测验目的 ;
2、非文字测验 非文字测验以非文字为测验材料,包括图形、物体、方块或仪器等。 施测时虽然有时主 试者也可以作口语说明,但不需要受试者使用文字作答,不受文化背景的影响,也可以通过 受试者的实际工作作业来测定能力。非文字智力测验的汉族儿童常模_龚耀先 摘要 目的建立一套非文字智力测验的汉族正常儿童年龄常模,用以比较特殊群体的智力。 方法采用分层取样计划。 按年龄、性别、地域以及受试者的父母亲的教育和职业等变量来分层。 结果常模样本由取自全国7大瑞文智力测验联合型(crt) 40 10 该测试用于衡量个体的智力(g因素)水平。该测试是一种非文字型的智力测验,与文字型智力测验相比,适用范围更广泛,不受教育程度和知识水平的影响,适用于775岁年龄范围人群。
瑞 文测验(SPM),是1938年由英国心理学家瑞文(J C Raven)设计的一种非文字智力测验,简称SPM, 瑞文测验在许多国家都有其修订本,我国1986年由张厚粲对瑞文标准型测验的进行修订,出版了瑞文标准型测验中国城市修订版, 因为使用方便,至今仍被国际心理学界、教育界和医学界所使用。前者为文字测验,后者为非文字测验。 陆军甲种测验The Army Alpha Test: 陆军甲种测验是美国陆军为了适应战争的需要,由美国心理学家推孟的研究生奥提斯(ASOtis)等为美国陆军首先研制的文字测验。心理测量与测验 主编 郑日昌 副主编 孙大强 中国人民大学出版社出版 08 第一章 心理测量的历史 1.中国古代思想对测量有



瑞文标准推理测验 内蒙古远数网络科技有限公司



Ai瑞文智力测验超美国人平均iq 计算模型用类比推理解决视觉问题
瑞文智力测试,又称瑞文标准推理测验(Raven's Standard Progressive Matrices 简称 SPM)由英国心理学家瑞文(JCRaven)于1938年创制,在世界各国沿用至今,用以测验一个人的观察力及清晰思维的能力。 它是一种纯粹的非文字智力测验,所以广泛应用于无国界的智力瑞文测验联合型是一种非文字的智力测验,主要用来测验一个人的观察力及清晰思维的能力。 瑞文测验原名"渐进矩阵"(progressive matrices),是英国心理学家瑞文 (J.C Raven)于1938年创制的。现经过修订,它已发展出标准型、彩色型、高级型和联合型等四种。



报名结束 深圳公务员行测 申论 思维能力测验考什么 深圳招聘领域



浙江省16年4月自考 学校心理学 试题 浙江自考网



儿童disc行为模式测试 A珍爱坊 微信公众号文章阅读 Wemp



小宇宙智尊 最权威最本真最神经的智商测试by uage Ios United States Searchman App Data Information



洛阳市汉族老人龚氏非文字智力测验常模的制订 英文 Cnki学问



考研心理学 我爱看围脖



瑞文推理测验 Ppt 皮匠网



瑞文氏非文字推理测验cpm施测时间表 一年级 Doc 360文库



瑞文联合测验简单介绍 心理测评 南京晓然心理咨询中心



外交部21年公务员考试录用工作有关说明及注意事项



瑞文标准智力测验 你有多聪明



教測專題 圖文式智力測驗



瑞文智商测试高级版 才智hr人才测评中心



心理测试 心理测试 社会 搜狗百科



图灵测试out啦 首个为ai设置的 Iq测试 玩游戏 解魔方 考sat全面评估 品玩



瑞文氏推理測驗施測程序 金锄头文库



心理学测试常见图片 搜狗图片搜索



最强大脑 都在用 瑞文标准智商测验 附答案及智商对照表 新闻 蛋蛋赞



不诚实的智力测验看世界各大种族智商排行榜 6park Com



智障测试 来测一下吧 哔哩哔哩 つロ干杯 Bilibili



全球平均智商分布图 不诚实的智力测验 及其血腥往事 腾讯新闻



Ai瑞文智力测验超美国人平均iq 计算模型用类比推理解决视觉问题



心理测验 爱情小测试帮助你寻觅真爱 c 英伦网



10特岗教师招聘考试模拟题教育理论综合知识 一 下载 Word模板 爱问共享资料



瑞文智力测验及答案 清晰 节省 适合打印版 Word文档在线阅读与下载 文档网



怎么选择合适的人才测评工具 培训与发展 中人网



Qe7h6zntxl 9lm



心理學 幾道簡單的智力測驗題 你的智商在線嗎 Ifuun



瑞文标准智力测验 Spm 每日头条



Ppt 精神障碍心理测验概述powerpoint Presentation Free Download Id



资料分析技巧大全下载 Word模板 爱问共享资料



瑞文智力测试 知乎



儿童智力测验ppt课件下载 Ppt模板 爱问共享资料



瑞文智商测试高级版 才智hr人才测评中心



Business Digest 商業熱話 Netflix測試新功能擬限制 非同住 帳戶登入 Facebook



全球平均智商分布图 不诚实的智力测验 及其血腥往事 腾讯新闻



不诚实的智力测验看世界各大种族智商排行榜 6park Com



測智商 瑞文智力測驗 適合5歲到80歲 每日頭條



Ppt A ƒc E A Powerpoint Presentation Free Download Id



教育測驗與評量郭生玉精華書局 蝦皮購物



心理测验 爱情小测试帮助你寻觅真爱 c 英伦网



在go 中轻松进行单元测试 Go 技术论坛



瑞文智商测试对照表 百度



国立高雄师范大学特殊教育中心 测验参阅区一览表 金锄头文库



大脑老不老 看注意力就知道 只需一张图 就能测出你的大脑年龄 阿波罗新闻网



最强大脑 都在用 瑞文标准智商测验 附答案及智商对照表 新闻 蛋蛋赞



第三章 智力测验第一节韦克斯勒儿童智力量表第二节联合型瑞文推理测验第三节其它智力测验 Ppt Download



智商 维基百科 自由的百科全书



Ai瑞文智力测验超美国人平均iq 计算模型用类比推理解决视觉问题



北京师范大学心理学虚拟仿真实验教学中心 远程心理测验平台 基于互联网的经典测评工具教学系统 基于互联网的联合瑞文测验 Crt 学习



Ai瑞文智力测验超美国人平均iq 计算模型用类比推理解决视觉问题



第三部分研究方法篇 Ppt Download



心理測驗 簡體書 三民網路書店



能力测验专业 心理学 教育学主讲 章永单位 教科院ppt Download



最强大脑 都在用 瑞文标准智商测验 附答案及智商对照表 新闻 蛋蛋赞



漢語拼音ivs字型輸入工具 Beta測試版 Toneoz澳聲通



30 Jpg T



Ai瑞文智力测验超美国人平均iq 计算模型用类比推理解决视觉问题



小宇宙智尊 最权威最本真最神经的智商测试on The App Store



目录普通心理学 6 实验1 高级神经活动类型测试 6 实验2 简单反应时 12 实验3 注意



Ppt 职业生涯规划与管理秦晓利qinxiaoli00 Sohu Powerpoint Presentation Id



瑞文标准推理测验 Mba智库百科



Ptae1012 Online 1 Text Images Music Video Glogster Edu Interactive Multimedia Posters



Ppt 医学心理学 Medical Psychology Powerpoint Presentation Id



心理测验与职业测评



瑞文智商测试高级版 才智hr人才测评中心



免费 瑞文智力测试在线测试智商 知乎



最强大脑 都在用 瑞文标准智商测验 附答案及智商对照表 新闻 蛋蛋赞



瑞文智力测试



天天快报



能力测验专业 心理学 教育学主讲 章永单位 教科院ppt Download



瑞文测验 万图壁纸网



Ppt 临床心理评估哈尔滨医科大学医学心理学教研室陶雨春powerpoint Presentation Id



瑞文标准智力测验 Spm 525心理网



瑞文智力测试 知乎



人事测量与绩效评估冯伯麟 Ppt Download



看字唸顏色 數字邏輯連連看 2個大腦健康測試



國台雙語兒童其雙語與智力創造力相關探討16



瑞文标准推理测验 定时 Ppt 十八文库



手写文本测验 概念意义简要的非正式测试给学生的知识考试测试照片 正版商用图片0adry5 摄图新视界



全球平均智商分布图 不诚实的智力测验 及其血腥往事 腾讯新闻



102學年度北山國小瑞文氏非文字推理測驗電子書 Pdf Document



瑞文氏圖形推理測驗常模wikizero Uhlwc



Http Www Paper Edu Cn Scholar Showpdf Oud2cn0intj0ixeqh



Http Ntcuir Ntcu Edu Tw Bitstream 1 9 2 Pdf



瑞文推理测验 搜狗百科



瑞文标准智力测验 Spm 525心理网



瑞文智力测试 知乎



教育测量与评价试题下载 Word模板 爱问共享资料



考试笔记第8页 郑永廷思想政治教育方法论 修订版 笔记和典型题 含考研真题 详解 考试资料学习笔记 Free考研考试



105人規小組報告 第b職能工具 九型人格測驗報告by 欣葦林



全球平均智商分布图 不诚实的智力测验 及其血腥往事 腾讯新闻



一例读写障碍孩子诊断及矫治方案报告 网易订阅



绘画心理分析与治疗 理论4 网易公开课



娃是不是天才 谁说了算 智力测试管用吗 果壳科技有意思



Mabe 美寶 14公斤變頻直立式洗衣機 Lmaxbw Momo購物網



不诚实的智力测验看世界各大种族智商排行榜 6park Com



图片看字智商1答案 万图壁纸网


0 件のコメント:
コメントを投稿